绵阳丨绵阳市住房和城乡建设委员会等三部门联合印发《进一步加快提升绵阳市装配式建筑发展实施方案》
时间:2025-09-02 来源:本站
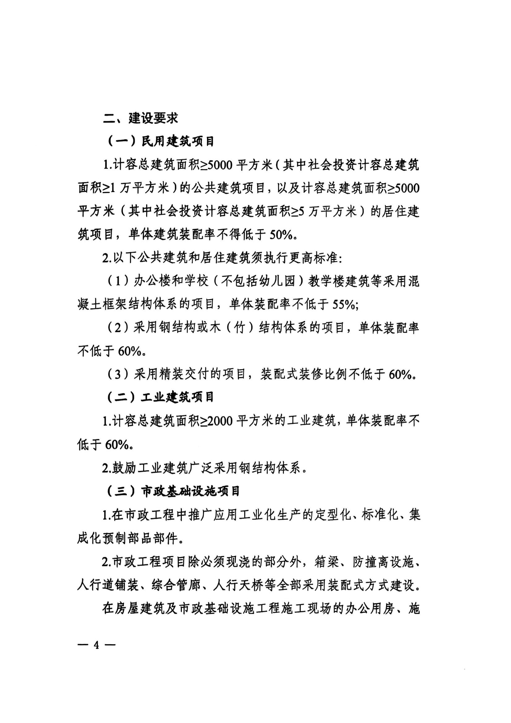
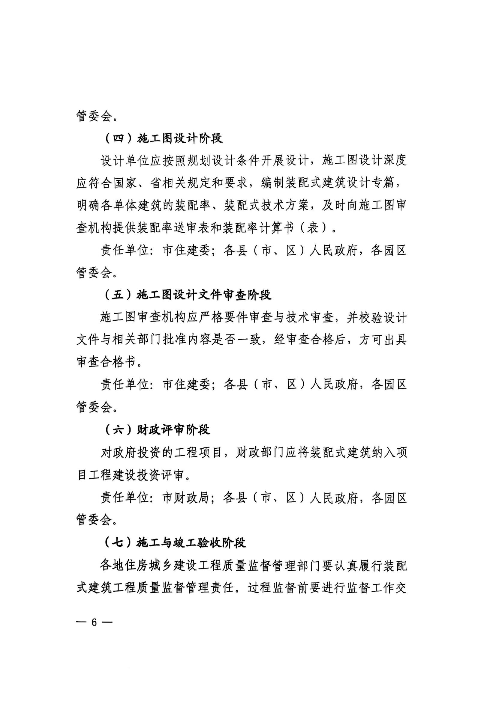
为进一步促进绵阳市建筑产业转型升级,有效推动装配式建筑高质量发展,近日,绵阳市住房和城乡建设委员会等三部门联合印发《进一步加快提升绵阳市装配式建筑发展实施方案》。
方案制定了发展目标:
2025年,在建立健全装配式建筑政策、标准与监管体系的基础上,持续完善工作推进机制。大力推广绿色建材和新型建造方式,加快发展装配式建筑,提升智能建造水平,赋能“好房子”建设。2025年全市新开工装配式建筑占当年新建建筑面积的比例不低于50%,装配率不低于50%,绿色化建材应用比例不低于50%。
到2027年,力争新全市新开工装配式建筑占当年新建建筑面积的比例达到60%,装配率逐步提升。
到2030年,装配式建筑要素保障体系成熟,供应体系高效有序运行,实现产业链上下游互通共享,进一步激发市场在资源配置中的决定性作用,绿色化建材应用比例进一步提升,装配式建筑品质全面提升,节能减排、绿色发展成效明显。
















