注册
登录
首页
协会概况
新闻中心
协会工作
行业信息
机构设置
专家库
会员服务
党建之窗
下载中心
会长致辞
协会简介
协会领导
协会文化
协会章程
第六届理事会、第六届会员代表大会
协会秘书处
荣誉资质
登记事项
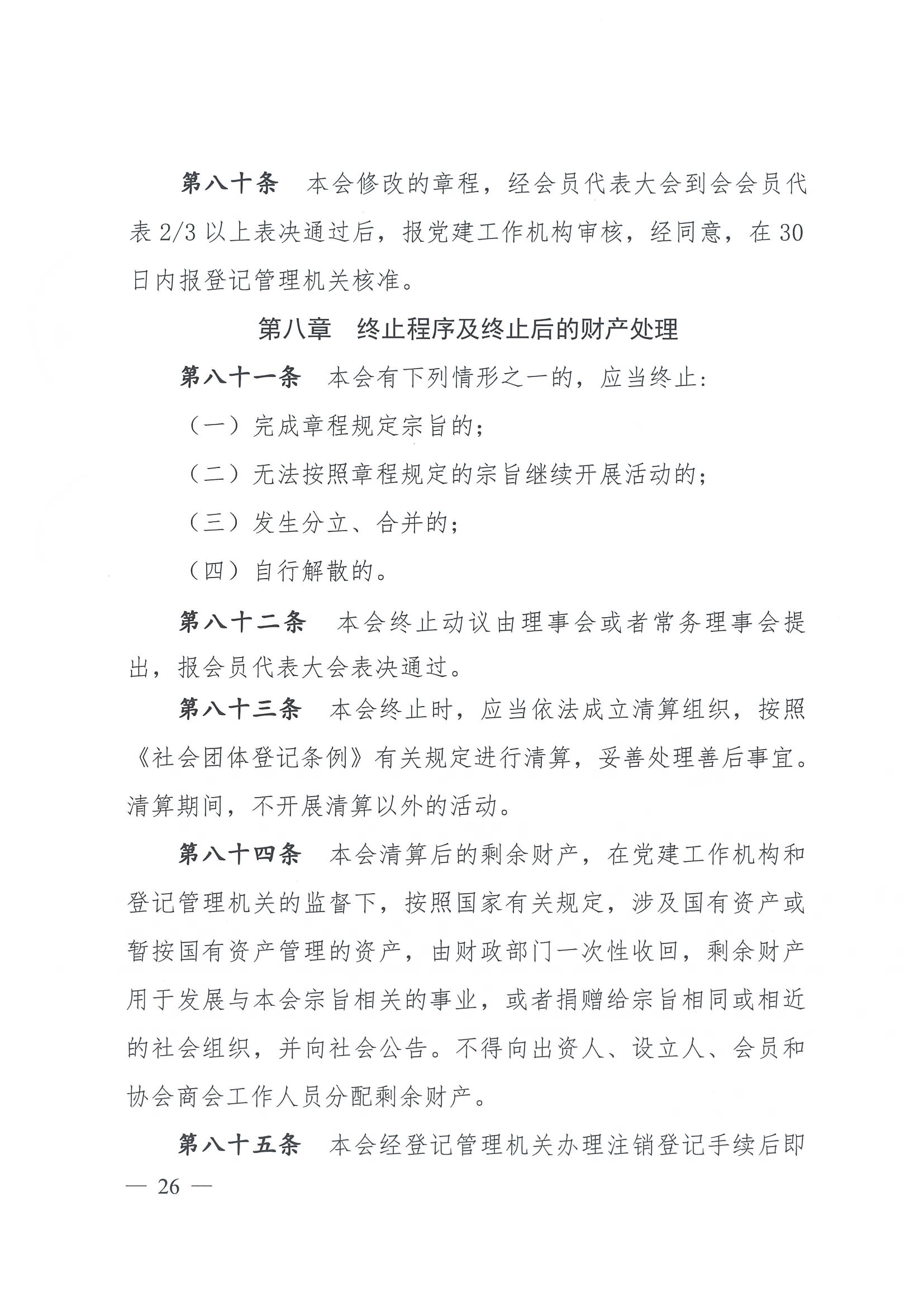
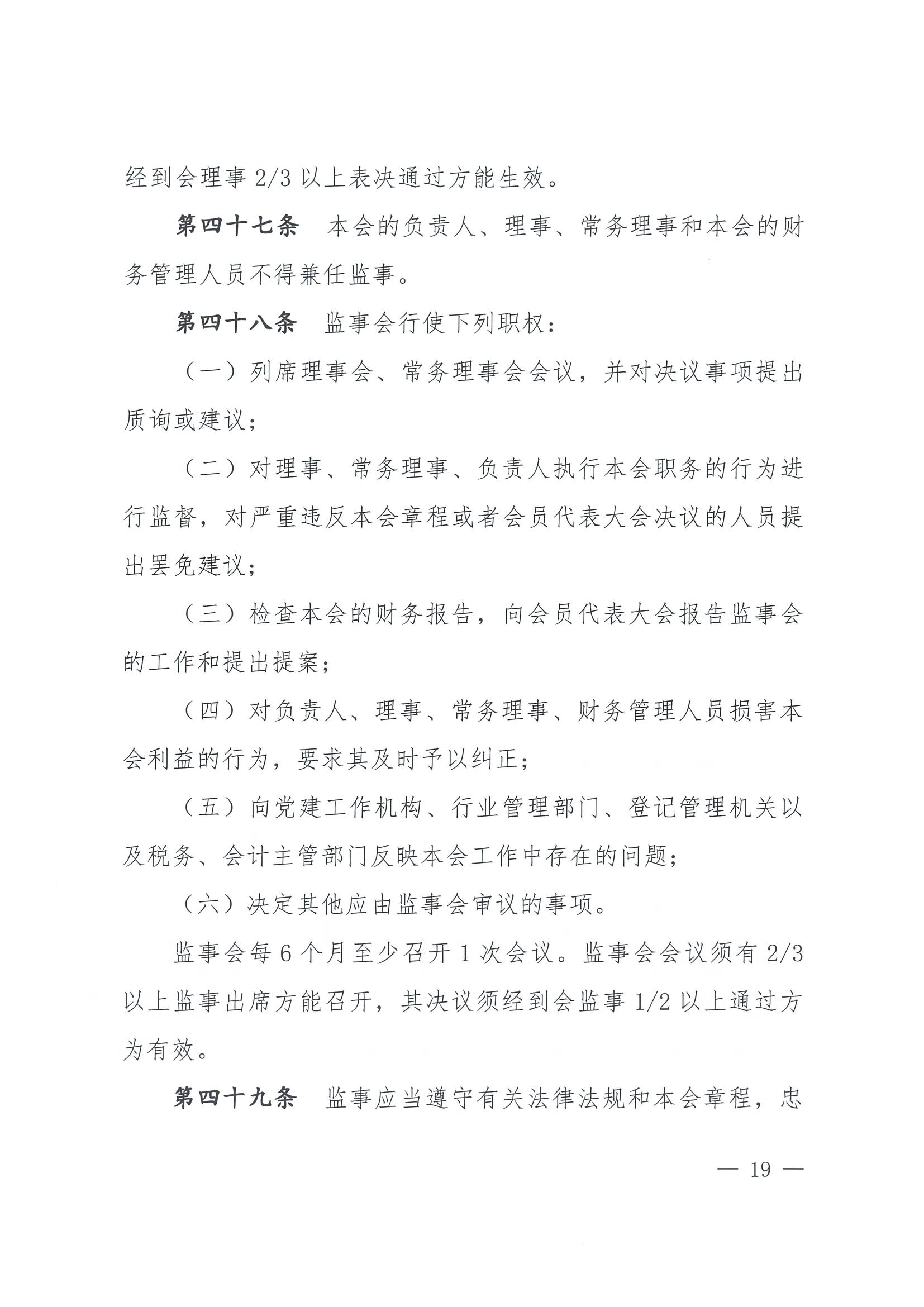
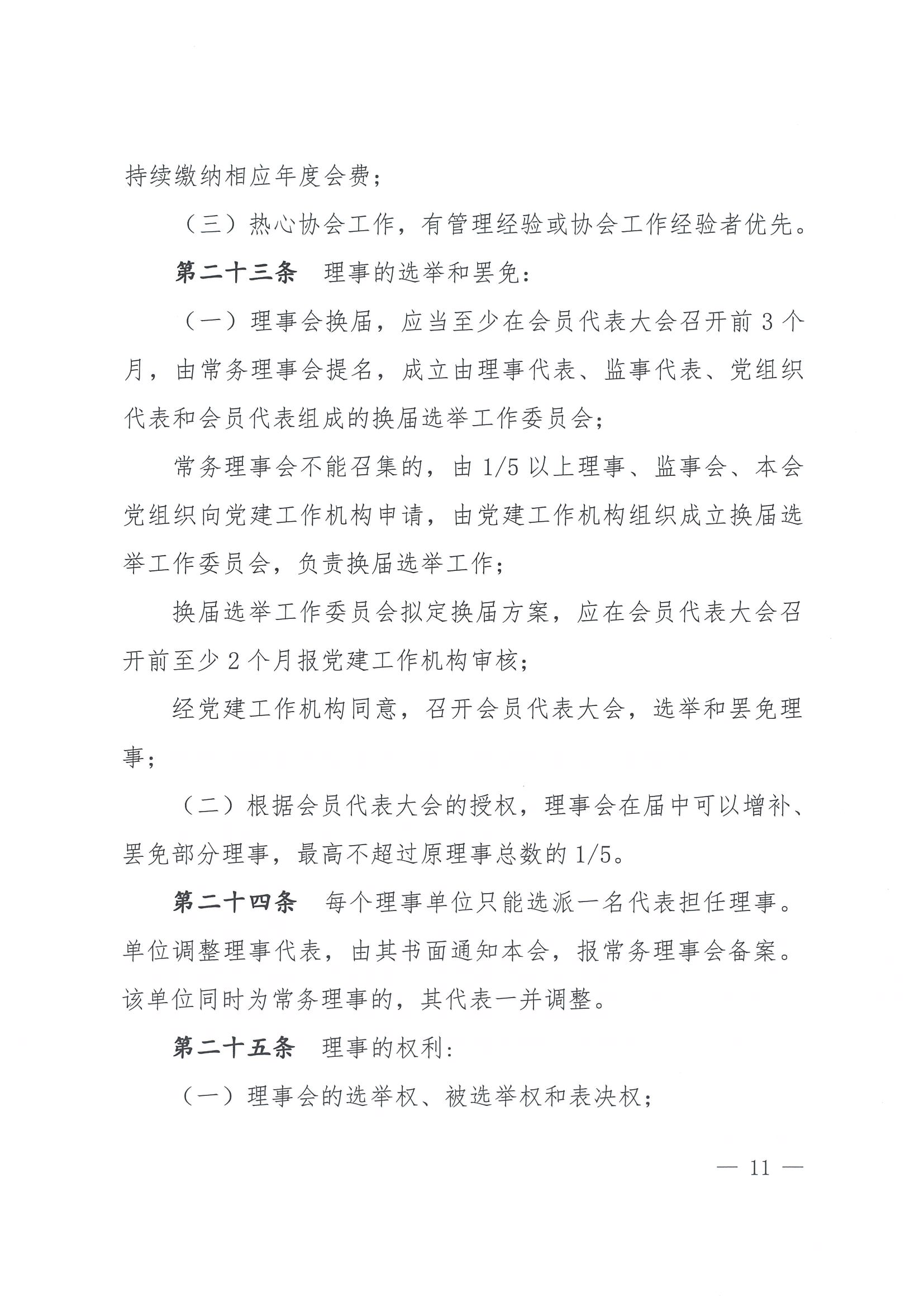
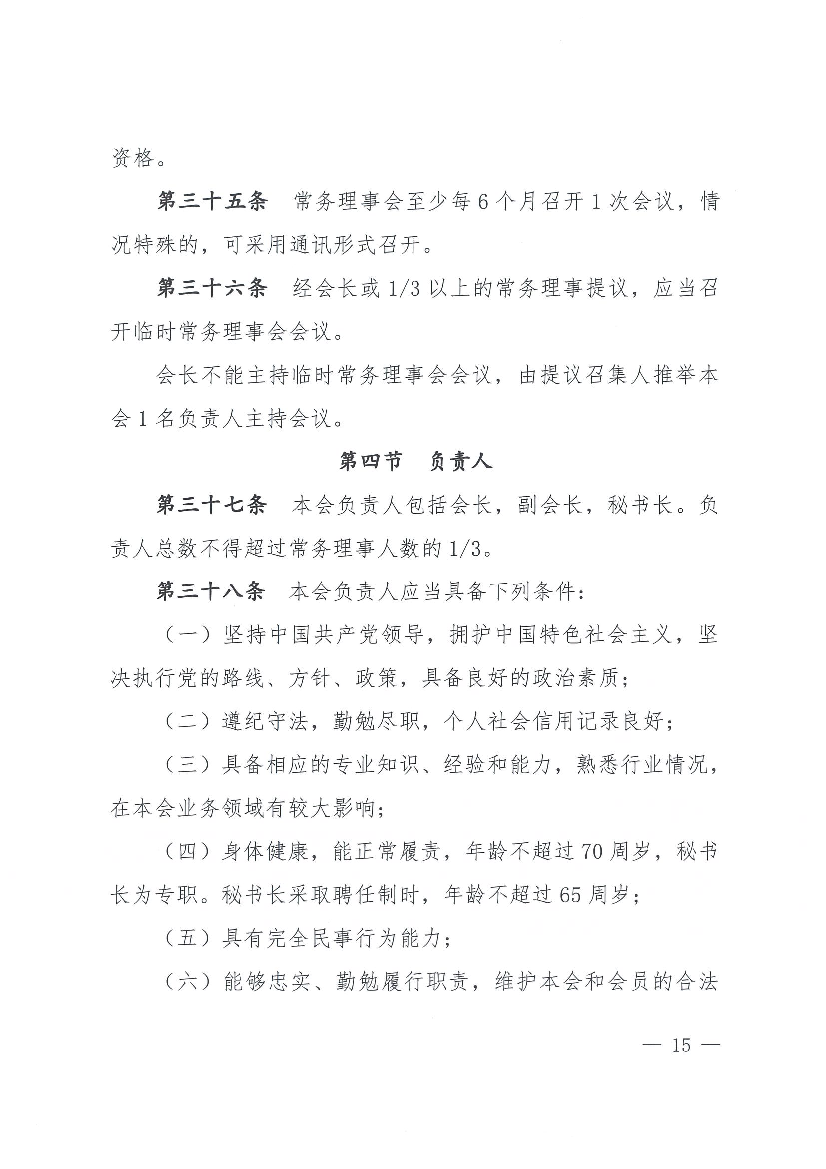
协会章程